在校学生
教职工
未来考生及访客
网站首页
学院概况
学院简介
现任领导
学院章程
校园风景
历史沿革
联系我们
新闻资讯
平技要闻
睛彩平技
媒体视点
子站集群
招生就业
招生就业网
实习管理平台
学生工作
培训鉴定
技能大赛
鉴定信息
电子商务
远程培训
党建工作
文件通知
党建动态
规章制度
他山之石
创新理论
主题宣传
纪检监察
党纪法规
廉政空间
投诉举报
网上展馆
校园文化
质量论坛
学生社团
作品园地
文体活动
魅力校园
信息服务
常用下载
资格证书查询
学籍查询
智慧校园
校本数字资源及应用
领导信箱
新媒体说
首页
>
通知公告
>
招标公告
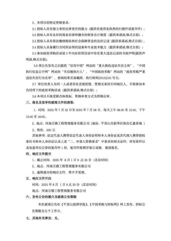
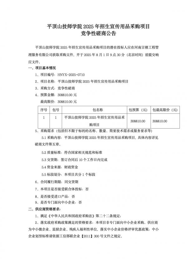
平顶山技师学院2025年招生宣传用品采购项目竞争性磋商公告
日期:2025-07-21 18:40:12 发布人:admin 浏览量:
698
打印本文
操作>>
核发:admin
点击数:698
【
收藏本页
】
上一篇:
平顶山技师学院数据中心机房华为精密空调运维服务项目(二次)询价公告
下一篇:
平顶山技师学院2025年招生宣传用品采购项目选定招标代理机构公告
返回首页
关闭页面
分享到
相关链接